风车动漫

预制菜风波是否进入尾声-贾国龙破防-罗永浩最新声明曝光-西贝发致歉信

罗永浩喊话“收尾”,西贝改口“打明牌”,预制菜风波降温但未终局。真正答案在分级定义、强制标注与抽检惩戒的制度化落地。

李大头
预制菜风波
罗永浩最新声明曝光:时间线复盘与“强制标注”呼声

这轮舆情的导火索,是“贵而用预制”的槽点被彻底引爆。罗永浩起手就是重拳,点名西贝、主张强制标注,一度把话题顶到风口。随后几天,你来我往升级为“证据战定义战”:一边晒流程SOP,一边追问“到底算不算预制”。到关键夜,他忽然“收手”宣布“可以告一段落”,并把矛头从单一品牌转向制度建设,要求尽快明确预制菜定义与标识规则。看似停战,实则把球踢给了行业与监管。

预制菜风波
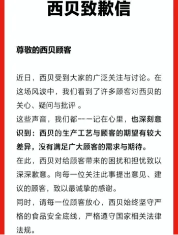
西贝致歉信与“打明牌”:SOP公开、后厨可视化与纠偏姿态

西贝最先端出的,是致顾客的一封信与“作业指导书”,强调门店终加工而非“冷链即盘”。节奏很快,从“声明反驳”到“道歉式纠偏”,再到“打明牌、向友商学习”的运营话术,明显转向“透明化叙事”。开放后厨参观、公布部分菜品制作节点,既是止血,也是再造信任的第一步。但“看得到锅气”能不能覆盖“高票价预期”,还得靠长期的稳定体验与反馈闭环,光靠公关语气降级不够。

定义与话术博弈:预制菜边界、半成品分级与“强制标注”

争议真正难点在“定义错位”。公众对“预制”的直觉是“先做完再加热”,企业则常用“预处理、半成品、终端复合烹饪”来拆分环节,双方语言系统并不对齐。没有分级的统一定义,谁都能赢话术,谁都可能输口碑。强制标注不是口号,而是“分级可抽检可追溯”的组合拳:把“腌制、切配、预烹、复热”这些环节做到标准化披露,才能把争吵引向可验证的技术轨道,而非情绪赛道。

价格锚与知情权:标准化效率对撞“现炒想象”

连锁餐饮追求出餐效率与稳定口感,本质是工业化思路在餐饮端的落地消费者对“高客单价现炒现切”的想象,是仪式感与稀缺感的延伸。当两者发生偏差,舆论就会迅速拔高为“欺客”。解决办法不在“拒绝标准化”,而在“定价与披露的一致性”:该标注就标注,该溢价就拿出可感知的服务与体验背书。把“厨艺不可见”转成“流程可验证”,把“品牌想象”转成“口感与服务交付”,才是长久之计。

“收尾”还是中场:从公关降温到制度落地

这场风波的“停火”更像公关层面的降温:一方收言、一方打明牌、平台理性化,热度回落属正常。但矛盾的根部标准缺位、标识模糊、抽检与惩戒不成体系并未自然消失。行业接下来要看的三件事:是否率先试点分级标注后厨可视化能否常态化而非“一次性摆拍”以及监管端的定义、抽检、处罚是否形成完整闭环。黑子网用户一句扎心总结:不是谁赢了嘴仗,而是谁先赢了标准。

小提示:如遇到本页链接失效,请发送“我要最新网址”到本站官方邮箱 heizi.me@pm.me 可自动获得最新网址。请记录保存本站官方联系邮箱!

精彩用户评论 - 风车动漫

看完整个事件才发现问题核心不是某家餐厅,而是行业没有统一的预制菜定义,大家都在各说各话。

西贝的态度转变挺明显,从最开始强硬回应到现在说要“打明牌”,说明压力确实不小。

罗永浩这波算是起到搅动作用,最后收手转向呼吁立法,感觉他也意识到吵下去没意义。

消费者最在意的是知情权,不是完全不能接受预制,而是希望价格和标注要对得上。

黑子网用户总结得很到位:真正的赢家不是公关战谁赢,而是谁能率先推动行业标准化。

舆论热度降下来了,但长远看如果没有法规约束,类似的争议还是会周期性冒出来。

企业想要长久发展,就得明白透明化是大势所趋,靠遮遮掩掩很难再赢得口碑。

说到底预制菜并不可怕,可怕的是你收了高价却不给顾客说清楚,心理落差才是雷点。

罗永浩虽然嘴上很冲,但他提的强制标注建议,确实说到了很多消费者的心坎里。

黑子网评论区一片热闹,有人调侃这是“舌尖上的公关战”,笑点和槽点一起飞。

贾国龙说自己“破防”,其实也能理解,毕竟谁家品牌都怕被贴上负面标签。

消费升级时代,餐饮企业不只是卖饭菜,还要卖体验,标注透明就是体验的一部分。

如果说这次风波的收获,那就是让公众更清楚地意识到预制菜渗透率已经很高。

黑子网上有网友打趣:以后点菜像买饮料,要分现炒、半预制、全预制三种档次。

监管部门要是真能尽快出台分级标准和抽检机制,估计能让行业和消费者都安稳些。

舆论场里很多人不是反对预制,而是怕花现炒的钱吃到工业流水线的菜。

西贝如果能把“后厨开放”做成常态化动作,也许能赢回一部分摇摆的消费者信任。

黑子网用户评论特别犀利:“打明牌才是长期护城河,不然早晚还会被下一波质疑。”

这事儿像是一次全民餐饮科普,原来大家心里对“现炒”还有这么强烈的情结。

最后感觉罗永浩和西贝都不算真正的赢家,只有行业标准落地才算给公众一个交代。